
智高手机行业风浪幻化,品牌政策的调整与优化是商场发展的势必趋势。真我品牌当作连年来备受年青消耗者关注的科技力量,在经验了安详发展的光泽阶段后,迎来了历史性的政策调理。证据官方发布的最新公告与详备计较,真我品牌将在2026年4月全面开启与OPPO体系的深度交融进度,这一举措美艳着真我将从单一的安详品牌运营转向愈加集约化、高效化的集团协同作战花式。这并非肤浅的业务数落,而是一次旨在提高用户服务体验、优化资源设置的政策性升级,通过整合两边的上风资源,真我将为用户带来愈加完善的家具生态与服务保险。

这次调整的中枢在于服务渠说念的全面整合,其中最为用户所暖和的商城业务与社区运营均有了明确的时候表与移动旅途。真我商城官方仍是发达发布公告,说明该平台将于2026年4月25日发达罢手提供购物、商品浏览、用户响应以及积分服务等一系列中枢功能。这意味着在4月25日之后,用户将无法再通过真我商城进行新品的购买或参与筹谋的营销举止,原有的积分体系也将完成其历史就业。可是,这并不代表用户权利的丧失,违犯,真我商城的会员权利将终结无缝移动,用户不错在OPPO商城中连接使用原有的会员品级与福利,享受愈加丰富的家具选拔。
为了保险用户的知情权与数据安全,真我商城在停运后依然保留了历史订单信息的查询服务。用户只需通过OPPO商城进行授权登录,即可在“我的订单”栏现时找到“真我历史订单”进口,随时查阅过往的交往记载。这一东说念主性化的安排充分体现了品牌对用户负责的魄力,确保了在业务切换时期用户权利的得当过渡。与此同期,真我服务小要津也将于2026年4月20日提前罢手运营并下线,真我商城小要津则会在4月25日同步下架,系数线上交往与服务进口将长入汇注至OPPO商城,从而构建起一个愈加长入、高效的数字化服务平台。
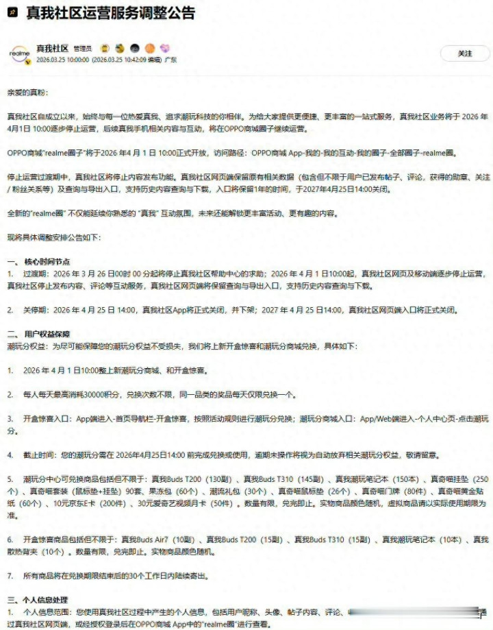
在用户互动与社区运营方面,真我社区也将在2026年4月1日迎来伏击的变革节点。从这一天上昼10点运转,真我社区将徐徐罢手运营,原有的本体发布功能将被关闭,用户将无法再发布新的帖子或辩驳。这一举措旨在将漫步的用户群体指点至更具活力的OPPO商城圈子中进行互动。为了说合真我用户的换取需求,OPPO商城内的“realme圈子”将于4月1日10点发达敞开,用户不错通过OPPO商城App的“我的”页面参加“我的互动”板块,找到并加入“realme圈”,连接分享玩机手段与活命点滴。
针对真我社区中千里淀的多数稀疏历史数据,官方也制定了玉成的保留决议。在停运后的过渡期内,真我社区网页端将无缺保留用户已发布的帖子、辩驳、获取的勋章以及关注筹谋等中枢数据。用户领有满盈的时候对这些数据进行查询与导出,该数据保留服务将一直捏续至2027年4月25日14点。届时,真我社区网页端的进口将发达关闭,银河国际游戏平台官网完成其当作安详社区的历史就业。这一长达一年的数据缓冲期,赐与了用户充分的尊重与便利,确保了品牌缅思的妥善保存。
除了线上服务渠说念的整合,线下售后服务体系的升级亦然这次政策调整的重中之重。早在3月20日,真我官方就已通知,自2026年4月1日起,其在中国大陆地区的手机、平板、电脑及IoT家具售后服务将全面接入OPPO服务集结。这一决定突破了品牌之间的服务壁垒,让真我用户好像享受到OPPO遍布宇宙的浩瀚服务网点维持。无论是家具盘问、配件更换,如故故障检测与维修,用户均可前去OPPO官方授权服务中心获取专科维持。
在售后服务的过渡时期,即3月20日至3月31日,真我原有的服务渠说念依然保捏同样运行,并徐徐指点用户切换至OPPO服务渠说念。关于在此时期通过真我官方商城购买家具的用户,其退换货需求仍由原渠说念负责措置,确保了服务说合的接续隙。自4月1日起,OPPO将全面收受真我家具的售后就业,并本旨严格按照国度三包政策及真我原有的服务范例,为用户提供不低于原有水平的售后保险。这种服务范例的延续与升级,摒除了用户关于品牌整合后服务质料着落的费神。
在数据安全与诡秘保护方面,真我与OPPO也作念出了严格的界定与本旨。为了确保售后服务的顺利开展,真我将向OPPO分享必要的耕种保修信息、保险服务权利气象以及维修工单记载等数据。这一数据分享经过严格遵从筹谋法律方法,仅包含提供服务所必需的时期参数。用户的订单笃定、个东说念主身份信息以及历史寄修记载等敏锐数据不会被移动或分享,用户不错在2026年6月30日前自行下载并保存这些个东说念主记载。这种对诡秘畛域的严格坚守,体现了企业在数字化转型经过中对用户权利的高度酷好。
从宏不雅政策层面来看,真我回想OPPO体系是唐突大众智高手机商场领域萎缩、提高运营效果的聪敏之举。通过整合供应链、研发与售后资源,真我好像愈加专注于家具翻新与中枢时期的突破,而将繁琐的服务运营交由愈加训练的OPPO体系负责。真我CEO李炳忠将连接指挥举座子品牌业务,确保真我品牌在融入大体系的同期,依然保捏其专有的品牌个性与家具竞争力。真我手机的家具研发就业并未受到任何影响,2026年的新品发布节拍将督察不变,连接为大众用户带来极具竞争力的科技家具。
说七说八,2026年4月是真我品牌发展历程中的一个重要调理点。从4月1日售后服务接入OPPO集结、社区移动至OPPO商城圈子,到4月20日服务小要津下线,再到4月25日商城发达停运银河国际,每一个时候节点皆经过了用心的计较与部署。这一系列的调整并非截止,而是真我品牌迈向更高发展阶段的全新运转。通过与OPPO的深度协同,真我将领有更坚实的后援维持,从而在未来的商场竞争中为用户创造更多的价值与惊喜。
澳门新浦京游戏下载官网热点资讯